江西省人民政府關于印發江西省“十四五”數字經濟發展規劃的通知
各市、縣(區)人民政府,省政府各部門:
現將《江西省“十四五”數字經濟發展規劃》印發給你們,請認真貫徹執行。
2022年5月25日
(此件主動公開)
江西省“十四五”數字經濟發展規劃
為深入貫徹習近平總書記關于數字經濟發展的重要論述,全面落實黨中央、國務院決策部署,大力推進數字經濟做優做強“一號發展工程”,奮力開創高質量跨越式發展新局面,依據國家《“十四五”數字經濟發展規劃》《江西省國民經濟和社會發展第十四個五年規劃和二〇三五年遠景目標綱要》《中共江西省委 江西省人民政府關于深入推進數字經濟做優做強“一號發展工程”的意見》等,制定本規劃。
一、發展基礎
“十三五”以來,我省搶抓數字經濟發展機遇,深入實施數字經濟發展戰略,加快推動經濟社會各領域數字化發展,2020年全省數字經濟增加值8354億元,占GDP(國內生產總值)比重達32.5%,為抗擊新冠肺炎疫情沖擊、推動經濟社會平穩健康發展、實現同步全面建成小康社會注入了強有力的新動能。
(一)政策體系加快完善。在全國率先制定數字經濟發展戰略的實施意見,并先后出臺數字經濟創新發展“二十條”、平臺經濟規范健康發展“二十六條”等政策文件以及數字經濟發展、新型基礎設施建設、智聯江西建設等行動計劃,配套出臺VR(虛擬現實)、移動物聯網、5G(第五代移動通信)、人工智能、區塊鏈、工業互聯網、數字鄉村等專項規劃政策。特別是省委、省政府高起點謀劃、高規格出臺數字經濟做優做強“一號發展工程”意見及相關配套文件,從政策制度層面搭起支撐新時代江西數字經濟發展的“四梁八柱”。
(二)數字基礎設施持續升級。截至2020年底,累計開通5G基站3.4萬個,實現各設區市主城區連續覆蓋和全部縣城核心區覆蓋,高速光纖網和4G(第四代移動通信)網絡覆蓋城鄉,在中部率先建成全省光網。建成NB-IoT(窄帶物聯網)基站7.2萬個、eMTC(增強機器類通信)基站7.6萬個,在全國率先實現窄帶物聯網省域全覆蓋。南昌國家級互聯網骨干直聯點建成開通,上饒、九江開通國際互聯網數據專用通道。建成3個工業互聯網標識解析二級節點,累計標識解析量近5000萬次。投入使用一批重點數據中心,為經濟社會發展提供了算力支撐。
(三)數字產業快速增長。初步形成以電子信息制造業為基礎,以VR、物聯網等產業為新增長點的數字產業發展格局,數字經濟核心產業增加值占全省GDP比重達6.5%。京九(江西)電子信息產業帶呈集聚之勢,全省電子信息產業規模排名全國第七位、中部第一位。南昌搶占VR產業發展先機,成為世界VR產業大會永久舉辦地,全省VR產業主營收入達到600億元。國家“03專項”成果加快轉移轉化,全省物聯網產業主營收入突破1500億元,鷹潭入選國家首批新一代信息技術戰略性新興產業集群。各地數字產業加速集聚,各具特色、亮點紛呈。
(四)產業數字化動能強勁。智能制造“萬千百十”工程提前一年完成,兩化融合總體水平邁上新臺階,經營管理數字化普及率達70.6%,數字化研發設計工具普及率達69.6%,關鍵工序數控化率達46.9%。工業互聯網加快發展,建設了一批具有較強影響力的工業互聯網平臺,全省企業上云數量突破3萬家。跨境電商快速成長壯大,智慧物流、在線教育、互聯網醫療、數字文旅等“互聯網+”新業態新模式加速涌現。智慧農業“123+N”平臺平穩運行,信息進村入戶工程整省推進,培育了一批農業物聯網示范應用基地和示范企業,5個縣(市)成功入選國家“互聯網+”農產品出村進城試點縣。
(五)數字治理水平不斷提升。省市政務云基本建成,數據共享交換平臺、高頻數據共享庫加快建設,116個省級、498個市縣兩級“信息孤島”全面打通。“贛服通”完成從1.0至4.0版的迭代更新,近7000項事項實現“掌上辦”“隨時辦”,用戶數、日活躍量、上線服務和電子證照數量居全國同類平臺前列。“贛政通”全面上線運行,成為全國第三個實現省市縣鄉四級移動協同辦公的平臺。新型智慧城市、數字鄉村加快建設,南昌城市大腦開啟城市數字化治理新時代,井岡山市等4個縣(市、區)入選國家數字鄉村試點。“一部手機游江西”“云游江西”平臺上線運行,贛教云教學通實現基本覆蓋,智慧醫療、智慧交通、智慧生態、智慧水利、智慧消防、智慧公安加快建設,省級公共安全視頻監控共享平臺建成,江西獲批全國首批“智慧應急”試點省份。
同時,我省數字經濟也存在一些短板和弱項,主要表現為:數字經濟核心產業不大不強,先進數字技術供給不足,電子信息制造業發展層級有待提升,VR、物聯網等產業體量需要進一步壯大。數字技術與經濟社會融合不廣不深,多領域數字化應用場景亟待進一步挖掘,中小企業數字轉型面臨“不會轉”“不能轉”“不敢轉”問題。數字基礎設施支撐作用、數據要素關鍵價值尚未真正顯現。專業數字人才較為缺乏,全民數字素養有待提升。
二、總體要求
“十四五”時期,我國數字經濟轉向深化應用、規范發展、普惠共享的新階段,我省也將進入數字經濟全面拓展期、數字化轉型加速期、治理體系完善關鍵期,應搶抓機遇、乘勢而上,不斷推動數字經濟做優做強做大,成為全省培育壯大發展新動能、推動高質量跨越式發展的主引擎。
(一)指導思想。以習近平新時代中國特色社會主義思想為指導,全面貫徹黨的十九大和十九屆歷次全會精神,深入貫徹習近平總書記視察江西重要講話精神,深刻把握數字中國建設的戰略要求,立足新發展階段,完整、準確、全面貫徹新發展理念,服務和融入新發展格局,統籌國內國際兩個大局、發展安全兩件大事,以推動數字經濟高質量跨越式發展為主題,以數據為關鍵要素,以數字技術與實體經濟深度融合為主線,深入推進數字經濟做優做強“一號發展工程”,著力推動數字技術創新應用,著力培育產業新賽道,著力賦能產業轉型升級,著力加強數字基礎設施建設,著力完善數字經濟治理體系,努力建成全國數字經濟發展新高地、中部地區的數字產業發展集聚區、產業數字化轉型先行區、場景創新應用先導區、數字營商環境示范區,為全面建設社會主義現代化江西提供有力支撐。
(二)基本原則。
堅持創新引領,融合發展。堅持把創新作為引領發展的第一動力,突出科技自立自強的戰略引領作用,促進數字技術向經濟社會和產業發展各領域廣泛深入滲透,推進數字技術、應用場景和商業模式融合創新,不斷做深做細產業賽道,形成以技術發展促進全要素生產率提升、以領域應用帶動技術進步的發展格局。
堅持應用牽引,數據賦能。積極運用場景邏輯重構數字經濟組織方式,主動創造豐富應用場景,促進新技術推廣應用、新業態發展壯大、新模式融合創新。充分發揮海量數據和豐富應用場景優勢,構建數據資源體系,以數據流促進生產、分配、流通、消費各個環節高效貫通,充分釋放數據紅利。
堅持基礎先行,安全有序。完善新一代信息網絡基礎設施,布局邊緣計算、高性能計算等設施,強化數字經濟基礎支撐。堅持促進發展和監管規范并重,更好把充分發揮市場決定性作用和更好發揮政府作用有機結合起來,構建經濟社會各主體多元參與、協同聯動的數字經濟發展新機制,建立健全適應數字經濟發展的市場監管、宏觀調節、政策法規體系,牢牢守住安全底線。
堅持共建共享,開放合作。堅持以人民為中心的發展思想,縮小數字鴻溝,強化民生服務,彌補民生短板,提升群眾的獲得感、幸福感、安全感。堅持“引進來”與“走出去”相結合,推動數字經濟共性技術、資源和服務的開放共享,加強技術、標準、人才合作。
(三)發展目標。到2025年,全省數字經濟增加值增速持續快于全省經濟增速、快于全國平均增速,努力實現規模倍增、占全省GDP比重達到45%左右,數字化創新引領發展能力顯著提升,數字技術與經濟社會各領域融合的廣度、深度顯著增強,數字化公共服務能力、數字化治理水平顯著提升,南昌“元宇宙”等聚集區蓬勃發展,力爭數字經濟整體發展水平進入全國先進行列。
——數字產業化實現新跨越。數字技術創新能力不斷提升,力爭在優勢產業關鍵領域核心技術上取得突破。數字經濟核心產業增加值占全省GDP比重達到10%以上,電子信息制造業規模邁上萬億臺階,VR產業規模達到1500億元,物聯網產業規模達到2500億元,形成一批在國內外具有較強競爭力的產業鏈。賽道培育取得新進展,打造若干千億級、市場占有率全國排名前列的產業賽道。
——產業數字化轉型邁上新臺階。制造業數字化、網絡化、智能化更加深入,兩化融合發展指數、生產設備數字化率、裝備數控化率等力爭達到并超過全國平均水平,工業互聯網平臺應用普及率進一步提升。生產性服務業融合發展加速普及,生活性服務業多元化拓展顯著加快,數字化生活全面普及。農業數字化轉型快速推進,基本建成全國農業數字化發展典范。新智造、新文創、新零售等新業態新模式不斷涌現,網上零售額占社會消費品零售總額比重持續提升,規上數字文化企業營業收入達到1400億元。產業數字化轉型的支撐服務體系基本完備。在數字化轉型過程中實現綠色發展水平的整體提升。
——數字化公共服務取得新成效。數字政府建設取得顯著成效,經濟調節、綜合監管、協同治理、公共服務、政務運轉、政務平臺等數字化應用水平明顯提升,全面實現“一網通辦”,“贛服通”“贛政通”等一批重點應用成為全國標桿,加快建成全國政務服務滿意度一等省份。數字社會建設取得重大進展,智慧教育、智慧健康、智慧交通等重點領域數字化服務水平顯著提升。所有設區市和60%以上縣(市、區)建成新型智慧城市,力爭打造2-3個標桿新型智慧城市,建成一批國家級和省級數字鄉村試點。更加普惠均等的數字化公共服務場景加快構建,創造出無處不在、優質普惠的數字生活新圖景。
——數字基礎設施實現新突破。數字基礎設施體系基本建成,信息基礎設施進入全國先進行列,全省設區市建成千兆城市,鄉鎮及以上區域實現千兆光纖和5G網絡全覆蓋,全部行政村實現千兆光纖網絡覆蓋,80%行政村通5G。布局合理、綠色集約的數據中心一體化格局基本形成,建成以南昌為中心的數據中心集群。數字基礎設施廣泛融入生產生活,重點領域基礎設施智能化水平大幅提升,對政務服務、公共服務、民生保障、社會治理的支撐作用進一步凸顯。
——數據要素市場培育取得新進展。數據資源體系基本建成,數據確權、定價、交易等機制初步建立。省級數據資源池基本建成,市級數據資源池全面接入,實現政務、工業、農業、交通、教育、醫療、金融、文化和旅游等重點領域數據有序匯聚和安全調用。政務數據有序開放共享,政企數據高度融通,企業和個人數據匯聚通道暢通,實現數據資源集聚共享和流通交易,數據資源開發利用達到中部地區領先水平。
——數字經濟治理體系實現新提升。數字經濟治理框架和規則制度基本建立,協同監管機制基本健全。政府數字化監管能力顯著增強,行業和市場監管水平大幅提升。政府主導、多元參與、法治保障的數字經濟治理格局基本形成,治理水平明顯提升。與數字經濟發展相適應的法規制度體系更加完善,數字經濟安全體系進一步增強。數字營商環境更加完善,適應數字經濟成長的一流生態基本構建。
全省“十四五”數字經濟發展主要指標


三、深耕產業賽道,提升數字產業發展位勢能級
緊緊牽住創新“牛鼻子”,牢牢把握未來發展“風口”,細化深化數字產業,不斷深耕產業賽道,全面提升數字產業綜合競爭力。
(一)增強關鍵技術創新能力。聚焦產業鏈關鍵領域和核心環節,精準實施關鍵技術攻堅行動,推進實施一批重大科研攻關項目。布局建設省實驗室、省重點實驗室,培育一批產業創新中心、制造業創新中心、工程研究中心、企業技術中心,創建更多國家級創新平臺。支持建設數字融合集成創新平臺,鼓勵發展產業鏈科技創新聯合體、科技協同創新體、新型研發機構等新型創新主體,支持開源社區、開源平臺、開源項目發展,打造多元化參與、網絡化協同、市場化運作的集成創新生態體系。加快提升數字集成創新能力,推動數字技術與生產工具、工藝和材料技術的融合創新,提升數字化研發、設計、創意水平。加快建設數字經濟人才創業就業的重要首選地,引進、培養一批科研領軍人才、高層次管理人才和專業技能人才,打造更大規模、更高水平的數字經濟人才隊伍。

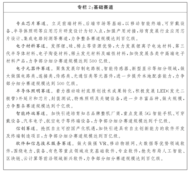
(二)夯實筑牢基礎賽道。聚焦電子信息產業,堅持硬軟件并舉,促進“芯光屏板端智網”融合發展,以京九(江西)電子信息產業帶為重點,積極發展專業芯片、電子材料、電子元器件、半導體照明、智能終端、信創、軟件和信息技術服務等基礎賽道,推動產業發展模式以“跟跑”為主向“并跑”“領跑”為主轉變,將我省打造成為在全國乃至全球有一定影響力的電子信息制造集聚地。

(三)前瞻布局新興賽道。緊跟新一代信息技術發展步伐,積極布局VR、“元宇宙”及數字孿生、信息安全和數據服務、物聯網、智能網聯汽車、無人機等新興領域,前瞻布局量子信息、衛星互聯網、區塊鏈、人工智能等前沿領域,力爭實現“彎道超車”“換車超車”,為全省數字經濟發展注入新動力。

(四)大力培育融合賽道。著力推動數字技術與經濟社會發展深度融合,聚焦交叉創新產業,在工業互聯網、智慧農業、數字健康、數字文創、智慧家居、智慧能源、數字降碳等領域聚力打造融合賽道,力爭把特色做特、優勢做優。


(五)加快培育新業態新模式。推進平臺經濟規范健康發展,積極引進和培育平臺型企業,在電商物流、數字文娛、遠程辦公等領域培育具有影響力的本土平臺企業,在醫療、家政、教育、健康等領域建設“互聯網+”生活服務平臺,打造賦能高質量發展和高品質生活的平臺生態。有序發展共享經濟,拓展創新、生產、供應鏈等資源共享新空間,支持有條件的企業建設共享制造平臺,深化共享經濟在生活服務領域的應用。發展基于數字技術的智能經濟,加快優化智能化產品和服務運營,培育智慧銷售、無人配送、智能制造、反向定制等新增長點。積極培育新個體經濟,有序發展直播電商,規范推動短視頻機構、內容生產商、文化影視等直播機構做大做強,鼓勵微創新、微應用、微產品、微電影等萬眾創新。強化靈活就業者勞動權益保障,面向靈活就業、“共享用工”提供就業招聘、職業培訓等公共就業服務。
(六)梯次培育重點企業。緊扣賽道發展方向,針對不同層級企業采取差異化支持政策。推動行業領軍企業、國有企業實施平臺化發展戰略,培育具有國際競爭力的大企業和具有產業鏈控制力的生態主導型企業。支持高新技術企業加大研發投入,強化資本市場對接,力爭孵化20家高成長性科技型企業,培育更多數字經濟領域“獨角獸企業”。綜合采取財政獎補、基金引導、股權投資等方式培育一批優質中小企業,力爭每年培育數字經濟領域“專精特新”企業100家、科技型中小企業100家。
四、加快產業數字化轉型,推動實體經濟高質量發展
聚焦產業數字化主戰場,推進產業、平臺、企業全方位數字化轉型,加快制造業、服務業、農業數字化發展步伐,賦能構建具有江西特色的現代產業體系。
(一)加快企業數字化轉型升級。引導企業強化數字化思維,全面系統推動業務數字化轉型。“一企一策”推動行業龍頭骨干企業普及先進智能裝備和系統,培育5G全連接示范工廠,推動生產設備與信息系統的全面互聯互通。鼓勵行業龍頭骨干企業牽頭建設一體化數字平臺,提升企業整體運行效率和產業鏈上下游協同效率。推行國有企業數字化轉型“一企一戰略”和“一把手”負責制,打造國有企業數字化轉型樣板。實施中小企業數字化賦能專項行動,推行普惠性“上云用數賦智”服務,分行業、分區域建設數字化轉型促進中心,促進中小微企業“上云上平臺”。
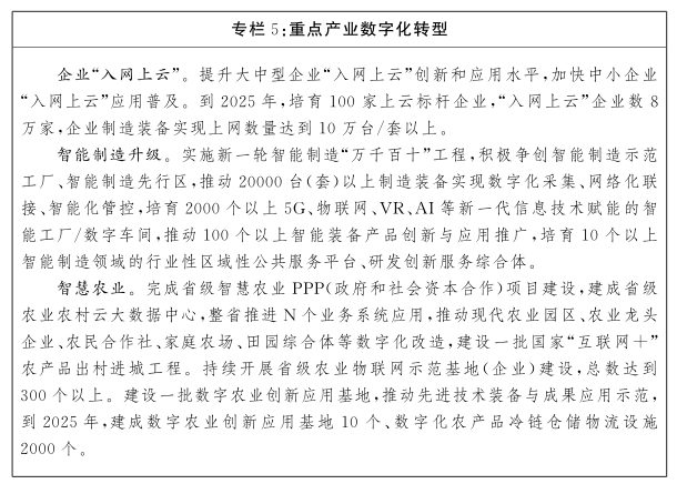
(二)全面深化重點產業數字化轉型。立足不同產業特點和差異化需求,推動傳統產業全方位、全鏈條數字化轉型,提高全要素生產率。聚焦航空、電子信息、中醫藥、裝備制造、新能源、新材料等優勢產業,緊盯“2+6+N”產業高質量跨越式發展,縱深推進制造業數字化轉型,分行業制定產業數字化轉型路線圖,開展數字化改造需求梳理和技術挖掘,統籌“產業大腦”建設試點,培育一批典型智能制造應用場景。大力提升農業數字化水平,加快智慧農業“123+N”平臺建設,建設農業物聯網示范基地,實施“互聯網+”農產品出村進城工程,提升農業生產、加工、銷售、物流等各環節數字化水平。大力發展數字商務,全面加快商貿、物流、金融等服務業數字化轉型,積極培育新業態新模式。推動產業互聯網融通發展,培育供應鏈金融、服務型制造、數字文創、新零售等融通發展模式。
(三)推動開發區數字化轉型。建設全省統一的開發區數字化管理服務平臺,實施開發區數字化轉型專項行動,“一區一策”推動開發區加快數字化轉型,打造一批“數字開發區”標桿。支持平臺企業、基礎電信運營企業、制造業數字化轉型服務商等組建聯合體,面向開發區及區內企業,實施內外網升級和數字化改造,打通數據鏈、創新鏈、產業鏈,推動開發區產業鏈企業整體數字化升級。探索發展跨越物理邊界的“虛擬”產業園區和產業集群,加快產業資源虛擬化集聚、平臺化運營和網絡化協同。以開發區為整體推進產業創新服務平臺建設,發展中央工廠、協同制造、共享制造、眾包眾創、集采集銷等新業態,提升區域制造資源和創新資源的共享和協作水平。
(四)培養數字化轉型支撐服務生態。面向重點行業和企業轉型需求,培育推廣一批數字化解決方案。建立數字化服務資源池,培育和遴選一批技術實力雄厚、服務能力強的數字化解決方案供應商。舉辦數字化轉型供需對接會,引導數字化服務商和科研機構與制造業供需對接。建立政府—金融機構—平臺—中小微企業聯動機制,以政府購買服務等方式,支持平臺企業為中小微企業和靈活就業者提供價廉質優的數字化轉型服務產品。深入實施數字化轉型伙伴行動計劃,加快建立高校、龍頭企業、產業聯盟、行業協會等市場主體資源共享、分工協作的良性機制。


五、優化區域布局,打造數字經濟增長極
積極對接融入國家戰略,充分發揮各地積極性,梯次布局數字經濟發展基地,集中布局數字經濟空間載體,形成定位清晰、各具特色、競相發展的數字經濟發展新格局。
(一)建設創新引領區。發揮南昌省會城市優勢,強化創新源、動力源和輻射源作用,建設江西省數字經濟創新引領區。依托南昌VR、電子信息等產業基礎和優勢,在九龍湖區域建設“元宇宙”試驗區,打造數字經濟創新引領區的核心引擎,構建以九龍湖區域為核心,以南昌高新技術產業開發區、南昌經濟技術開發區、南昌小藍經濟技術開發區為支撐的“一核三基地”數字經濟發展格局。


(二)建設承接轉移示范區。積極對接數字大灣區、數字長三角,主動承接沿海發達地區數字產業梯度轉移,創建數字經濟承接產業轉移示范區。重點支持贛州發揮對接粵港澳大灣區橋頭堡和省域副中心城市優勢,抓住贛深高鐵開通機遇,大力發展電子信息制造業,培育壯大信創、區塊鏈、智能家居等產業,建設粵港澳大灣區數字資源延伸承載地,協同吉安等地打造贛深數字經濟走廊。支持上饒大力發展數字文創、智能制造等產業,打造全國知名網絡游戲研發、智能網聯汽車生產基地,協同鷹潭等地打造對接G60科創走廊、定向承接長三角數字產業轉移的示范區。支持九江、萍鄉等地建設產業合作平臺,發揮區位交通優勢,加強與武漢、合肥、長沙等地在數字經濟產業領域的對接合作。


(三)建設特色產業集聚區。鼓勵各地依據自身基礎和發展條件,明確1-2條賽道作為主攻方向,選擇一定區域集中布局、集聚發展,在全省統籌建設100個數字經濟集聚區。支持贛江新區發揮國家級新區優勢,加快吸引知名數字經濟企業落戶。支持九江電子元器件、撫州大數據、景德鎮數字文創、宜春智慧新能源、新余智能安防、萍鄉智慧旅游等數字經濟特色產業集聚發展,打造各具特色、協同發展的產業格局。推動各縣(市、區)結合自身特色優勢選擇主導產業,培育一批數字經濟與地方優勢產業深度融合的特色產業集聚區,提升縣域經濟發展水平。


(四)擴大雙向開放合作。積極參與數字絲綢之路建設,深入對接RCEP(區域全面經濟伙伴關系協定),超前研究對接CPTPP(全面與進步跨太平洋伙伴關系協定)、DEPA(數字經濟伙伴關系協定),加強與相關國家、地區在電子信息制造、VR、物聯網、電子商務等領域的深度合作。加快境外合作數字經濟園區建設,鼓勵數字經濟領域企業更高水平“走出去”和“引進來”,擴大先進技術、關鍵設備、重要資源、研發設計服務等進口,提升自主知識產權和自有品牌產品出口、高新技術產品出口、數字服務貿易比重。全面融入長江經濟帶、粵港澳大灣區、長三角一體化等國家戰略,加密拉緊與“長珠閩”地區的聯系,開展靶向招商、精準招商和補鏈招商,“一企一策”實施頭部企業落地計劃,招引數字經濟領軍企業在贛設立區域總部、研發總部、業務總部、平臺總部。大力推進省政府與數字經濟龍頭企業的戰略合作,創新合作共贏模式,引入事業合伙人機制,共同建設產業平臺、研發項目、數字人才培訓基地,帶動全省數字經濟發展水平的提升。高水平舉辦世界VR產業大會等重大活動,深化與全球數字經濟領域領軍企業、行業協會等合作,促進全球企業、項目、技術、人才和資金加速向江西集中。
六、推進數字化公共服務,構筑美好數字生活
以數字化公共服務為牽引,加快打造“全景江西”,全域構建與數字化發展高度契合的多元應用場景,為企業提供發展機會、為群眾提供良好體驗。
(一)構建數字政府場景。以“五型”政府建設為統領,推進數字技術與政務服務、政府治理深度融合,加快政務服務模式重構和政府治理范式重塑。持續優化一體化在線政務服務平臺,迭代升級“贛服通”,深化“贛服通”前端受理、“贛政通”后端辦理政務服務新模式,健全全省統一、線上線下融合的政務服務體系,實現“一門辦”“一窗辦”“就近辦”。加快推進政府內部數字化轉型,加強“贛政通”政府辦公總平臺功能建設和深度推廣應用,強化省級各類黨政機關跨層級、跨地域、跨部門、跨業務、跨系統的協同聯動,實現政府運行“一網協同”。聚焦市場監管、社會治理等職能,構建架構一體、標準統一、數據互通的一體化在線監管平臺,推進監管體系與審批系統銜接聯動,構建事前、事中、事后全鏈條監管體制,全面推動各地政府部門數字化轉型,實現省域治理“一網統管”。


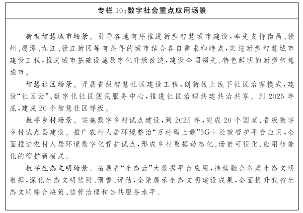
(二)構建數字社會場景。引導各地有序推進新型智慧城市建設,推進跨區域治理一體化能力建設,打造新型智慧城市群。加快推進各市建設“城市大腦”“城市智能體”,打造城市智能運行的數據底座。支持各市開發個性化、特色化應用場景,聚焦群眾關注的“城市病”問題,開展典型應用場景試點。鼓勵具備條件的地區建設數字孿生城市。支持縣城開展智慧化改造,加快既有住宅和社區設施數字化改造,鼓勵新建小區同步規劃建設智能系統。開展數字鄉村試點,推動鄉村治理、政務服務、公共服務等數字化轉型,打造可復制、可推廣的數字鄉村振興應用場景典范。聚焦公共衛生、社會安全、應急管理、生態文明等重點領域,深化數字技術應用,加快數字社會建設步伐。

(三)構建數字生活場景。結合新技術和新制度的供給,以數字化推動就業、教育、公共衛生、健康、養老、托幼、社保等基本民生保障更均衡、更精準、更充分,打造智慧醫院、數字校園、智慧養老院等一批數字化示范場景。發揮社會和市場活力,推進商業、文娛、體育、出行、旅游等質量服務數字化新模式、新業態健康發展,打造數字商圈、智能體驗館、智慧博物館、智慧體育場、智慧景區、智能停車場等一批數字化示范場景。促進社會服務和數字平臺深度融合,探索多領域跨界合作,推動醫養結合、文教結合、體醫結合、文旅融合。推動“智慧醫保村村通”工程,打通為民服務“最后一公里”。倡導各類公共服務“數字無障礙”,面向老年人和殘障人士推進相關服務的適應性改造。培育新型消費示范城市和領先企業,建設信息消費示范城市和信息消費體驗中心,打造數字產品服務展示交流和技能培訓中心,培養全民數字消費意識和習慣。

(四)供給多元應用場景。大力實施“全景江西”建設工程。探索“政府搭臺、各方出卷、企業答題”模式,統籌政府資源和企業能力,完善機會發布、創新研發、孵化試點、示范推廣的場景全周期孵化機制,推動公共資源和企業發展需求精準匹配。推動各地各部門、企業分別提出訴求,梳理形成“機會清單”“產品清單”,搭建線上線下發布平臺,舉辦場景沙龍、對接會等主題活動,及時釋放政府、企業兩端供需信息,將應用場景轉化為市場機會。深入實施應用場景“十百千”計劃,強化應用場景創新孵化,為應用場景提供技術支撐和市場驗證。
七、優化升級數字基礎設施,加快邁入國內先進行列
以整體優化、協同融合為導向,統籌布局新一代信息基礎設施,努力打造高速泛在、天地一體、云網融合、智能敏捷、綠色低碳、安全可控的智能化綜合性數字信息基礎設施。
(一)加快建設先進泛在的網絡基礎設施。有序推進骨干網擴容,推進5G網絡基礎設施建設,實現中心城區、交通樞紐、開發區等重點區域深度覆蓋,并加快向鄉鎮延伸,推動5G商用部署和規模應用。全面推廣千兆光纖網絡,探索萬兆光纖寬帶在重點開發區商用試點。全面部署基于IPv6的下一代互聯網,推動網絡、應用、終端全面支持IPv6。高標準運營南昌國家級互聯網骨干直聯點,推進國際互聯網數據專用通道建設。全面提高物聯網覆蓋深度與廣度,增強固移融合、寬窄結合的物聯接入能力。推進智慧廣電傳播體系轉型,統籌有線、無線、衛星資源,構建新型智能協同泛在化廣電網絡。建設衛星互聯網地面設施,支持企業參與國家低軌通信衛星、地面信息港項目,形成衛星互聯網信息服務能力。探索開展量子保密通信等未來網絡設施建設。
(二)統籌建設協同集約的算力基礎設施。推進云網協同、云邊協同和算網融合發展,加快構建算力、算法、數據、應用資源協同的一體化大數據中心體系。積極培育算力產業生態,強化算力供需對接,推動算力產業區域協同發展。有序分類推進基礎算力、智能算力和超算算力發展,優化算力供給結構,提升算力應用水平。積極主動融入“東數西算”布局,推動數據中心科學布局、儲算格局合理、集約綠色發展。開展數據中心整合改造提升工程,在大南昌都市圈內按需建設以低延時、高寬帶應用為主的大型(超大型)數據中心,在贛州、九江、宜春、上饒等地布局建設4-5個大型(超大型)數據中心,覆蓋贛南、贛北、贛東、贛西四大區域。持續推進綠色數據中心建設,加快推進數據中心節能改造,持續提升數據中心可再生能源利用水平。
(三)穩步建設智能高效的融合基礎設施。高效布局建設人工智能基礎設施,支撐“智能+”發展的行業賦能能力。積極推進農業基礎設施和相關設備智能化改造。建設可靠、靈活、安全的工業互聯網基礎設施,加快工業設備網絡化改造,推進企業內網升級,開展企業外網建設,深化“5G+工業互聯網”,建設運營標識解析二級節點和遞歸節點。加快推進能源、交通運輸、公共安全、水利、物流、環保、市政等領域基礎設施數字化改造,提升基礎設施的網絡化、智能化、服務化、協同化水平。構建先進普惠、智能協作的生活服務數字化融合設施。積極推進信息網絡基礎設施與新建、改建、擴建的住宅區和商業樓宇的主體工程,同時設計、同時施工、同時驗收并投入使用。

八、推動數據資源開發利用,充分發揮數據要素作用
充分發揮數據資源關鍵生產要素作用,優化數據要素市場化配置體制機制,強化數據資源匯聚融合、創新應用、交易流通,不斷釋放數據資源價值。
(一)提升數據資源供給能力。強化政務信息系統統建共用,集約建設全省政務云平臺和數據中心體系,推進政務信息系統全面遷移上云;設立公共數據專區,逐步將公共數據資源納入管理,更好推動公共數據的開放和社會化運營。落實國家數據資源標準,構建數據資源目錄體系,逐步覆蓋供水、供電、燃氣等公共數據以及重要行業社會數據,實現數據資源目錄管理。以政務數據為基礎鏈接公共、行業、社會數據資源,集約建設省市兩級數據資源池體系,推進數據資源化。建立健全數據全生命周期質量管理體系,建立問題數據反饋校驗機制,提升數據資源質量。推進政務數據雙向流動通道建設,深化政務數據跨層級、跨地域、跨部門有序共享。鏈接全國統一的公共數據開放平臺和開發利用端口,推動基礎公共數據安全有序開放。支持市場主體依法合規開展數據采集,提升數據管理水平和數據質量,培育壯大數據服務產業。推動數據分類分級管理,強化數據安全風險評估、監測預警和應急處置。
(二)加快數據要素市場化流通。加強數據確權、流通交易、準入監管、公平競爭、風險防范等方面規則研究,發展數據資產評估、登記結算、交易撮合、爭議仲裁等市場運營體系。積極推進江西省大數據交易中心建設,搭建全省統一的數據交易平臺,提供安全可信的交易環境,保障數據安全、有序流通。依據國家有關法律嚴厲打擊非法篡改數據和盜賣倒賣數據行為,保障數據資源依法交易。加快區塊鏈等技術在數據要素流通中的應用,建立數據流動審計和數據安全監管機制。
(三)創新數據要素開發利用機制。探索建立多樣化數據開發利用機制。鼓勵市場力量挖掘商業數據價值,推動數據價值產品化、服務化,大力發展專業化、個性化數據服務,促進數據、技術、場景深度融合。對具有經濟和社會價值、允許加工利用的政務數據和公共數據,依法依規通過數據開放、特許開發、授權應用等方式,鼓勵更多社會力量進行增值開發利用。鼓勵重點行業創新數據開發利用模式,在確保數據安全、保障用戶隱私的前提下,調動行業協會、科研院所、企業等多方參與數據價值開發。

九、提升數字經濟治理能力,強化數字經濟安全體系
統籌發展與安全,堅持發展和監管兩手抓,探索建立與數字經濟發展相適應的治理方式,進一步推動數字經濟規范健康持續發展。
(一)強化協同治理和監管機制。進一步落實主管部門、監管機構職責,加強分工合作與協調配合。根據國家有關法律法規規定,修訂我省反不正當競爭、專利促進條例,研究出臺江西省數據條例,加強數據產權制度建設。落實國家平臺經濟領域反壟斷指南,加強網絡商品交易活動監測監管,保護市場公平競爭。強化以信用為基礎的數字經濟市場監管,鼓勵和督促企業誠信經營。加快完善監管體系,實現事前、事中、事后全鏈條全領域監管。完善協同會商機制,加強跨部門、跨區域分工協作,推動監管數據采集和共享利用。探索開展跨場景跨業務跨部門聯合監管試點,建立健全觸發式監管機制。加強稅收監管和稅務稽查。
(二)增強政府數字化治理能力。加大政務信息化建設統籌力度,強化政府數字化治理和服務能力建設。建立完善基于大數據、人工智能、區塊鏈等新技術的統計監測和決策分析體系,提升數字經濟治理的精準性、協調性和有效性。推進完善風險應急響應處置流程和機制,強化重大問題研判和風險預警,提升系統性風險防范水平。探索建立適應平臺經濟特點的監管機制,推動線上線下監管有效銜接,強化對平臺經營者及其行為的監管。強化數字經濟安全風險綜合研判。堅持金融活動全部納入金融監管。引導社會資本有序發展,避免低水平重復、同質化競爭、盲目跟風炒作等。引導企業完善自律機制,防范數字技術應用風險。
(三)完善多元共治新格局。建立完善政府、平臺、企業、行業組織和社會公眾多元參與、有效協同的數字經濟治理新格局。嚴格落實市場準入制度、公平競爭審查機制,加強和改進反壟斷執法。進一步明確平臺企業主體責任和義務,推進行業服務標準建設和行業自律,保護平臺從業人員和消費者合法權益。開展社會監督、媒體監督、公眾監督,培育多元治理、協調發展新生態。引導社會各界積極參與推動數字經濟治理,暢通多元主體訴求表達、權益保障渠道。
(四)健全網絡安全保障體系。貫徹《中華人民共和國網絡安全法》《中華人民共和國密碼法》,落實等級保護、安全測評、電子認證、應急管理、國產密碼應用等制度。強化落實網絡安全技術措施同步規劃、同步建設、同步使用的要求,確保重要系統和設施安全有序運行。加強網絡安全基礎設施建設,加強電信、金融、能源、交通運輸、水利等重要行業領域關鍵信息基礎設施網絡安全防護能力。健全網絡安全保障工作體系,落實網絡安全等級保護2.0、涉密網絡分級保護、商用密碼應用安全評估等工作。加快建設省網絡安全應急指揮平臺,提升網絡安全監測預警、應急處置能力。加快發展網絡安全產業,促進擬態防御、數據加密等網絡安全技術應用。加強防范、嚴厲打擊各類新型網絡違法犯罪。
(五)強化數據安全保護。全面貫徹落實《中華人民共和國數據安全法》《中華人民共和國個人信息保護法》,建立健全數據安全相關管理制度。制定重要數據具體目錄,加強數據分類分級保護。依法依規做好網絡安全審查、云計算服務安全評估等,有效防范國家安全風險。建立健全政務數據安全管理制度,落實數據安全保護責任,保障政務數據安全。落實個人信息保護制度規范,引導互聯網平臺加強內部管理和安全保障,加強個人信息安全管理。建立數據安全風險評估、報告、信息共享、監測預警和應急處置機制,加強數據安全風險信息的獲取、分析、研判、預警和處置。
十、保障措施
(一)加強統籌協調。在省發展數字經濟領導小組領導下,省發展數字經濟領導小組辦公室(省發展改革委)切實承擔牽頭職責,負責統籌協調、組織實施。各部門要根據自身職責,各司其職、密切配合,合力落實各項目標任務。各地要立足本地區實際,健全工作推進協調機制,增強發展數字經濟本領,推動數字經濟做優做強做大。省級層面將按照國家統計口徑結合江西實際健全統計監測體系,開展數字經濟發展水平評價,定期發布數字經濟發展白皮書,動態掌握各地、各有關部門工作推進情況,充分調動各方積極性。
(二)強化政策支持。持續深化“放管服”改革,優化數字營商環境。加強有關財政專項資金的統籌,依法依規加大對數字經濟發展重點領域、重大平臺、重大項目及試點示范的支持力度。依托省現代產業發展引導基金,設立省數字經濟發展子基金,鼓勵引導社會資本設立市場化運作的數字經濟細分領域基金。支持符合條件的數字經濟企業進入多層次資本市場進行融資,鼓勵銀行業金融機構創新產品和服務。支持符合單獨選址要求的數字經濟領域重大項目列入省重大項目清單,爭取使用國家配置計劃指標。鼓勵符合條件的5G基站、數據中心用電參與電力市場化交易。加強數字技術技能類人才培養,深化數字經濟領域新工科、新文科建設,支持企業與院校共建實訓基地等,發展訂單制、現代學徒制等多元化人才培養模式。鼓勵將數字經濟領域人才納入各類人才計劃支持范圍,積極探索高效靈活的人才引進、培養、評價及激勵政策。
(三)提升數字素養。大力實施全民數字素養與技能提升計劃,拓展數字應用場景,豐富數字資源供給,完善數字環境保障,提升全民數字化水平。按照“干什么精什么、缺什么補什么”的原則,充分發揮各類培訓平臺作用,采取集中培訓、專題培訓、分級培訓和網絡培訓相結合的方式,加強對各級政府公務人員數字經濟知識培訓,提高領導干部駕馭數字經濟工作能力和水平。組織企業開展實體經濟與數字經濟深度融合相關培訓,引導和激發企業家數字化轉型的自主意愿。充分運用各類新聞媒體,加大“元宇宙”等數字經濟領域新技術、新業態、新模式宣傳力度,及時總結推廣先進經驗和典型案例,舉辦數字經濟項目推介會、先進經驗交流會、創新創業大賽等活動,營造有利于數字經濟發展的良好氛圍。
(四)開展試點示范。積極爭取國家各類創新試點在我省布局,在爭創國家數字經濟創新發展試驗區、國家數字經濟領域新型工業化基地、國家工業互聯網示范區、國家新一代人工智能創新發展試驗區、國家數字服務出口基地、國家文化和科技融合示范基地、國家智能社會治理實驗基地、國家區塊鏈創新應用試點、國家IPv6技術創新與融合應用試點等國家試點示范上取得突破,推動我省國家“03專項”試點示范打造升級版。統籌推進省內重點領域試點示范,鼓勵各地各部門因地制宜、凸顯特色,在場景培育、數據開放、產業集聚等方面開展先行先試,形成一批可復制、可推廣的典型案例,為全省數字經濟發展創造經驗、提供示范。
(五)實施監測評估。各地、各部門要結合本地區、本行業實際,抓緊制定出臺相關配套政策并推動落地。要加強對規劃落實情況的跟蹤監測和成效分析,抓好重大任務推進實施,及時總結工作進展。省發展數字經濟領導小組辦公室要會同有關部門加強調查研究和督促指導,適時組織開展評估,推動各項任務落實到位。