
河南省自然資源廳
關于進一步深化礦產資源管理改革
有關事項的通知
豫自然資規〔2024〕2號
各省轄市、濟源示范區、航空港區自然資源主管部門,廳屬各單位,廳機關各處(室、局):
為貫徹落實黨中央、國務院關于礦業權出讓制度改革、加強重要能源礦產資源國內勘探開發和增儲上產等決策部署,提升我省礦產資源保障能力,促進礦業高質量發展,根據《自然資源部關于深化礦產資源管理改革若干事項的意見》(自然資規〔2023〕6號)等文件規定,結合我省實際,現就有關事項通知如下:
一、調整礦業權出讓登記權限
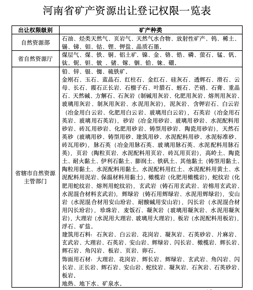
(一)按礦種劃分出讓登記權限,實行同一礦種探礦權采礦權同級管理。省自然資源主管部門負責煤層氣、煤、鐵、銅、鋁土礦、鎳、金、鉻、鋯、磷、螢石、錳、釩、鈦、鈮、鉭、鈹、鍺、鎵、銦、鉿、錸、硼等23種戰略性礦產以及需要調控管理的非戰略性礦產的礦業權出讓登記。對實施調控管理的非戰略性礦產實行動態管理,礦種名目根據工作需要適時發布。省轄市、濟源示范區自然資源主管部門負責除自然資源部、省自然資源主管部門出讓登記礦產之外其他礦種的礦業權出讓登記。礦區范圍跨省轄市、濟源示范區行政區域的,由省自然資源主管部門負責出讓登記。
變更(增列)礦種后主礦種發生變化的,按照變更(增列)后的主礦種的權限進行管理。
(二)礦產資源開發利用方案評審、礦山地質環境恢復治理與土地復墾方案評審、礦產資源儲量評審備案、礦業權出讓收益評估等事項與礦業權出讓登記權限同步進行調整,由同級負責管理。
(三)本《通知》施行前已取得勘查許可證、采礦許可證的礦業權,按上述規定到相應自然資源主管部門辦理延續、保留、變更、注銷等登記手續。
二、嚴格限制礦業權協議出讓
(四)國務院批準的重點建設項目,按照出讓登記權限,經同級人民政府同意,自然資源主管部門可以協議方式向特定主體出讓礦業權。
(五)基于礦山安全生產和礦業權設置合理性等要求,需要利用原有生產系統進一步勘查開采同類礦產資源(普通建筑用砂石土類礦產除外)的,屬于以下情形,可以協議方式出讓礦業權。
1.已設采礦權深部或上部礦產。
2.已設采礦權周邊礦產、周邊零星分散資源。
周邊礦產是指與已設采礦權范圍內的資源連續分布或屬同一礦體,但不具備單獨設置礦業權條件的礦產資源。
周邊零星分散資源是指與已設采礦權范圍內的資源呈非連續分布,但已提交資源量,且不具備單獨設置采礦權條件的礦產資源。
周邊、零星分散資源原則上僅協議出讓一次且不得大于原礦區范圍。
3.屬同一主體相鄰礦業權之間距離300米左右的夾縫區域內的礦產。
采礦權人申請協議出讓已設采礦權周邊礦產、周邊零星分散資源,應提交可行性報告,經出讓登記管理機關組織論證。論證的主要內容包括是否符合礦山安全生產生態環境保護要求;礦業權設置是否科學合理;是否可利用原有生產系統;是否不具備單獨設置礦業權條件等。論證意見應明確利用原有生產系統進一步勘查開發在安全、技術、經濟及范圍設置方面是否科學、合理、可行;擬協議出讓范圍內資源條件、地質條件、開采條件和準入條件是否可以單獨設置探礦權或采礦權。嚴格禁止將能夠滿足單獨設置采礦權標準的資源化整為零,分階段變相協議出讓。
已設采礦權周邊、零星分散資源,相鄰礦業權之間的夾縫資源出讓前應對出讓范圍及受讓人進行公示。在公示期內,有兩個及以上相鄰礦業權人對同一出讓標的均提出協議出讓申請的,轉為公開競爭出讓。此類情形視同為符合勘查開采規劃區塊要求。
省級協議出讓礦業權的論證工作,由省廳委托河南省國土空間調查規劃院等單位組織實施。
(六)符合上述(五)協議出讓要求的,由礦業權人向登記機關提出申請。其中,涉及煤炭礦業權協議出讓的,需提供當地省轄市(濟源示范區)人民政府同意出讓的意見。出讓登記機關在實施出讓時,還需征求省級煤炭行業管理部門的意見。
除上述(四)、(五)情形可協議出讓外,礦業權一律以招標、拍賣、掛牌方式公開競爭出讓。
三、實行露天礦山“凈礦”出讓
(七)全面落實露天礦山“凈礦”出讓制度。“凈礦”出讓的基本要求是礦業權出讓范圍內沒有土地、林地、礦業權等權屬爭議,不在生態保護紅線、永久基本農田、自然保護地、風景名勝區、重要交通干線、飲用水水源保護區及文物保護等相關禁止、限制勘查開采區域。礦業權出讓后,礦業權人能夠依法依規辦理用地用林用草審批手續,正常開展勘查開采工作。
(八)各地要積極構建“政府統籌、部門協同”的“凈礦”出讓機制。實施出讓前,自然資源主管部門應在當地政府領導下,會同生態環境、水利、應急、林業等部門對擬設礦區進行實地踏勘,對涉及的礦產資源、用地用林、環境保護、水源保護、水土保持、安全生產等條件進行充分論證,相關部門簽署的審查意見作為采礦權出讓及辦理用地、用林、環評、水保、安全等相關手續的依據。
(九)實施“凈礦”出讓,要在出讓公告中向社會公開綠色礦山建設、礦山地質環境保護與土地復墾、建設開發進度以及綜合利用等相關要求,并在出讓合同中明確約定。因不可抗力原因導致無法開展勘查開采工作的,自然資源主管部門可以依法變更或者解除合同、撤回礦業權,并按照有關規定退還已征收的礦業權出讓收益。
四、完善礦業權登記管理
(十)調整探礦權期限。探礦權新立、延續及保留登記期限為5年。申請探礦權延續登記時應當扣減勘查許可證載面積的20%,非油氣已提交資源量的范圍、油氣已提交探明地質儲量的范圍不計入扣減基數,已設采礦權深部或上部勘查不扣減面積。油氣探礦權可以扣減同一盆地的該探礦權人其他區塊同等面積,但新出讓的油氣探礦權5年內不得用于抵扣該探礦權人其他區塊應扣減面積。
(十一)取消采礦權劃定礦區范圍事項。將采礦權劃定礦區范圍事項并入采礦權新立登記事項,在礦產資源開發利用方案審查環節辦理,不再單獨申請批復劃定礦區范圍。已批準的有預留期限的劃定礦區范圍批復,預留期到期后,無需辦理預留期限延續,其預留期順延至采礦權新立登記為止。
(十二)簡化部分礦業權申請資料。申請探礦權登記時,不再提交勘查實施方案,申請人應按照勘查技術規范編制勘查實施方案,并在開工前向項目所在地縣級自然資源主管部門報告。申請采礦權登記時,不再提交安全生產監管部門意見、環境影響評價報告及批復。
(十三)優化礦業權登記流程。以招拍掛方式出讓的礦業權,在辦理新立登記申請時,申請人提交出讓收益繳納憑證后,可以直接辦理礦業權登記。
(十四)統籌做好地熱、礦泉水礦業權管理改革工作。各地要統籌做好礦業權規劃布局與開發利用工作,鼓勵地方財政出資查清資源狀況后,直接設置開采規劃區塊并出讓采礦權。
五、推進礦業權申請登記“一網通辦”
(十五)省、市、縣三級礦業權申請事項統一在“河南省礦業權服務系統”中申請。鼓勵和引導申請人使用“河南政務服務網”賬戶登錄,在服務系統提出申請事項、查詢審批進度、接收結果反饋。
(十六)省、市、縣三級自然資源主管部門統一在“河南省礦業權管理系統”中辦理礦業權出讓登記業務。市、縣兩級自然資源主管部門內部審批系統、會審流程自行負責,并實現與管理系統數據共享和功能銜接。
(十七)各級登記機關在辦理抵押、查封等服務事項時,應將相關信息上傳系統,在網上向社會公示。
(十八)持續推行數字化礦業權許可證。各地按照有關要求逐步實現礦業權許可證數字化。省級登記礦業權,在省電子證照系統生成電子版勘查許可證、采礦許可證。申請人和相關單位可通過網絡使用和查驗礦業權許可證。
六、進一步規范礦產資源開發利用方案管理
(十九)嚴格貫徹落實《中共中央辦公廳 國務院辦公廳關于進一步加強礦山安全生產工作的意見》(廳字〔2023〕21號),礦產資源開發利用方案確定的生產規模也即采礦許可證證載規模是擬建設規模。礦山設計單位可在項目可行性研究基礎上,充分考慮資源高效利用、安全生產、生態環境保護等因素,在礦山初步設計和安全設施設計中科學論證并確定實際生產建設規模,礦山企業應當嚴格按照經審查批準的安全設施設計建設、生產。
礦產資源開發利用方案是采礦權新立和變更的主要依據,不直接指導礦山企業建設、生產。對礦產資源開發利用方案確定的生產規模也即采礦許可證證載規模不作為管理生產規模及其相關事項的依據。省、市、縣級自然資源主管部門要依據礦業權人勘查開采信息公示制度的相關規定,做好“雙隨機、一公開”有關工作。
七、持續推進礦產資源儲量管理改革
(二十)全面執行新的礦產資源儲量分類標準。礦產資源管理和規劃、政策制定,礦產資源勘查、開采,資源儲量估算、評價,礦產資源統計和發布,及相關技術標準制定,應當執行《固體礦產資源儲量分類》(GB/T 17766-2020)、《油氣礦產資源儲量分類》(GB/T 19492-2020)和地熱、礦泉水等現行國家頒布的標準規范。
(二十一)取消礦產資源儲量登記事項。將原礦產資源儲量登記書內容納入評審備案管理,在礦產資源儲量評審意見書中增加礦產資源儲量評審備案信息表,評審備案結果作為礦產資源儲量統計的依據。
(二十二)進一步明確儲量評審備案范圍和權限。探礦權轉采礦權,采礦權變更礦種,采礦權變更(擴大或縮小)范圍涉及礦產資源儲量變化,油氣礦產在探采礦期間探明地質儲量、其他礦產在采礦期間累計查明礦產資源量發生重大變化的(變化量超過30%或達到中型規模以上的),以及建設項目壓覆重要礦產,應當編制符合相關標準規范的礦產資源儲量報告,申請評審備案。不對探礦權保留、變更礦種,探礦權和采礦權延續、轉讓、出讓,礦山閉坑,以及上市融資等事由進行評審備案。
省自然資源廳負責省本級已頒發礦業權證的礦產資源儲量評審備案工作,各省轄市、濟源示范區管委會自然資源主管部門負責部、省發證之外已頒發礦業權證的礦產資源儲量評審備案工作。鄭州市、洛陽市自然資源主管部門負責所轄區域建設項目壓覆重要礦產(油氣和放射性礦產除外)的儲量評審備案工作,省自然資源廳負責鄭州市、洛陽市所轄區域外的建設項目壓覆重要礦產(油氣和放射性礦產除外)的儲量評審備案工作。各地可結合本地實際確定資源儲量評審機構并組織審查。
省級和省轄市要通過門戶網站向社會公開礦產資源儲量評審備案情況,及時將評審備案的礦產資源儲量納入全國礦產資源儲量數據庫。礦產資源儲量評審備案相關費用納入同級財政預算。
八、規范財政出資地質勘查工作
(二十三)中央或地方財政出資勘查項目,不設置探礦權,憑項目任務書開展地質勘查工作。2019年12月31日前已設探礦權的,可以繼續辦理探礦權延續,完成規定的勘查工作后注銷探礦權,由自然資源主管部門出讓或儲備。
財政出資勘查項目新增資源量應當由項目主管單位委托評審機構審查,出具審查意見。其他勘查項目新增資源量由礦業權人委托相關機構審查。
九、妥善處置礦業權遺留問題
(二十四)對因重大自然災害、疫情、社會事件等不可抗力,或因規劃、整合、生態紅線和自然保護地調整劃定、縣級以上人民政府及相關部門政策或行為等非申請人自身原因(以下簡稱非自身原因)導致無法在規定期限內申請辦理新立(轉采)、延續、變更、保留的,礦業權人應當在勘查許可證或采礦許可證有效期屆滿前向登記管理機關提交能夠說明原因的相關證明材料,經登記管理機關同意后可在非自身原因解除后申請辦理登記手續。因非自身原因導致無法在三次保留期內轉為采礦權,需要繼續延長保留期的,探礦權人應在申請保留登記時一并提交能夠說明原因的相關證明材料。
礦業權審批權限調整且完成移交前,已在規定期限內向原登記機關提出登記申請并被受理的,由原登記機關持續辦理后,向現登記機關移交。
(二十五)對劃定礦區范圍事項取消前,已劃定礦區范圍的探轉采申請,如原地質儲量報告勘查程度未達到現行申請采礦權要求的,新立采礦權后須補充開展生產勘探或儲量核實工作。
(二十六)因重疊自然保護區、生態紅線、永久基本農田等政策性原因縮減面積的礦業權,如縮減原因已消除,可以依法依規申請擴大礦區范圍,恢復原縮減面積。
十、保障礦產資源勘查開采用地
(二十七)礦產資源勘查、工程地質勘查、水文地質勘查等,在勘查期間臨時生活用房、臨時工棚、勘查作業及其輔助工程、施工便道、運輸便道等使用的土地,包括油氣資源勘查中鉆井井場、配套管線、電力設施、進場道路等鉆井及配套設施使用的土地,按照臨時使用土地的規定辦理用地手續。
(二十八)結合我省礦山建設實際,在實施礦山開采中,直接服務于礦山開采的臨時辦公用房、生活用房、臨時工棚、施工便道、運輸便道、材料堆場等臨時占用土地不超過四年的,可以參照臨時使用土地的規定辦理用地手續。
鼓勵各地自然資源主管部門綜合考慮礦種、開采方式、生產規模、礦山服務年限及采礦時序等因素,對礦山開采中涉及的采掘場(點)等采礦用地,探索采用農用地轉用、征收出讓、集體建設用地流轉、指標置換、先行用地、臨時用地等方式予以保障。允許有條件的地區優化礦地審批供應模式,探索采取礦業權和建設用地使用權組合供應方式,多途徑解決采礦用地需求。
十一、其他要求
(二十九)依據礦產資源規劃、地質工作成果和市場需求,建立礦業權出讓項目庫,進一步優化出讓流程提高服務效率。
(三十)為提高工作效率,礦業權出讓前不實行省、市、縣三級自然資源主管部門會商。各省轄市、濟源示范區自然資源主管部門應每半年向省廳報送礦業權出讓登記工作情況。
(三十一)各級自然資源主管部門要嚴格按照有關規定履行礦業權出讓和登記職責,嚴禁越權發證。對違法違規出讓和登記礦業權的行為,要依法追究發證機關及直接責任人責任。省自然資源廳負責對全省出讓登記工作進行監督檢查,發現違法違規越權出讓和登記的,責令其限期糾正,逾期不糾正的,可依職權予以撤銷,并追究相關責任人責任,省廳將視情況調整本地礦業權出讓登記權限。
(三十二)各級自然資源主管部門要加強礦政管理工作力量,充實專業人員,配備必要設備,開展業務培訓,全面提高礦政管理人員的政策水平、業務能力,盡快適應礦產資源管理改革的新要求。
(三十三)各級自然資源主管部門要加大礦產資源管理改革政策宣傳力度,主動服務,積極引導,幫助礦業權申請人適應新的政策要求,了解和掌握網上申請辦理的方法途徑。
(三十四)省自然資源廳有關處室要切實加強對基層礦產資源管理工作的分類指導,認真研究和解決新政策執行中出現的新情況、新問題,確保各項改革工作落地見效。
本通知自印發之日起施行。《河南省自然資源廳關于進一步推進礦產資源管理改革有關事項的通知》(豫自然資規〔2020〕4號)同時廢止,本通知施行前已印發的其他文件與本通知規定不一致的,按照本通知執行。
附件:河南省礦產資源出讓登記權限一覽表

